会计必备的234个财务分析指标!公式、计算、分析,一步到位!
会计必备的234个财务分析指标!公式、计算、分析,一步到位!
会计在工作中需要做财务分析,那常用的指标又有哪些呢?今天小编给大家总结的这一份,涵盖了财务分析中所需要的所有指标与公式,并且详细的说明了各个指标的分析方法和计算公式。
234个财务指标的计算与分析
1、变现能力率
提现企业的偿还短期债务的能力,流动资产越多,短期债务越少。

2、资产管理比率
存货的周转率是存货周转速度的主要指标。提高存货周转率,缩短营业周期,提高变现能力。

3、负债比率
反映了债权人提供的资本占全部资本的比例,该指标也被称为举债经营比率。

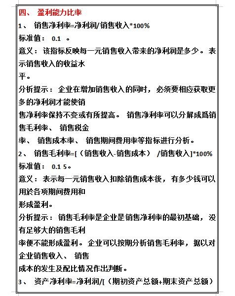
4、盈利能力比率
该指标反映每一元销售收入带来的净利润是多少,表示销售收入的收益水平。

5、现金流量流动性分析
以经营活动的现金净流量与本期到期的债务比较,可以提现企业的偿还到期债务的能力。

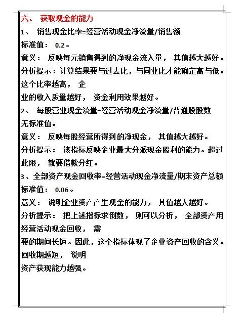
6、获取现金的能力
这个比率越高,企业的收入质量越好。资金利用效果越好。

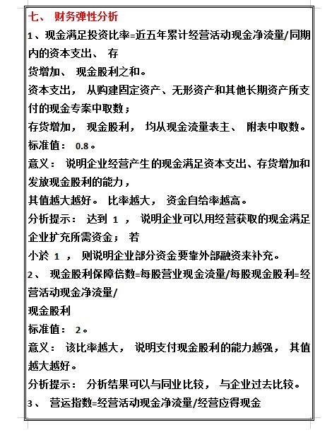
7、财务弹性分析
说明企业经营生产的现金满足资本支出、存货增加和发放现金股利的能力。

财务管理公式大全





篇幅有限,关于会计财务分析指标的内容就先分享到这里了,希望对大家有所帮助。

标签:
97
爵士队的劳里·马尔卡宁会对阵开拓者队吗?最新伤情更新 爵士队的劳里·马尔卡宁会对阵开拓者队吗?最新伤情更新 劳里·马尔卡宁在当地时间周一爵士队与开拓者队比赛中的状态存...
141
天津西开教堂 西开教堂也算是天津旅游必打卡之一。 说起教堂在滨江道独山路,是1916年由法国传教士杜保禄主持修建,是天津最大的罗马式建筑,全称天主教西开总堂。这座教堂的建...
161
翟曼霞因裸游被抓,交男友18个,以流氓罪被执行枪决,你说冤不冤 1983年,年仅25岁的翟曼霞,跪在刑场上,以女流氓罪被执行枪决。 翟曼霞出生在陕西西安市一个富裕家庭,从小就衣...
50
6缸引擎+赛车座椅,新款保时捷卡宴来袭,预售98万,比宝马X6帅气 在运动型SUV领域,除了我们熟悉的最新款式,轿跑版本的奔驰gle以及最新款式的大众途锐,还有宝马X5和宝马X6之外,...
57
陈大白转账500W怒刚马老板,3900万粉丝期待他的开箱视频 短视频是现在我们普通人追梦的最大平台,无数所谓草根通过短视频实现了自己的梦想,但是短视频同样也让无数人无视三观,...
114
官方发布!周口中心城区最新房价出炉 近日 周口市周口住房和城乡建设局门户网站发布 《周口市住房和城乡建设信息2020年第一期》 周口市2020年1月房地产信息 (一)全市批准预售6...
121
江苏启动重大气象灾害应急响应,暴雪蓝色警报! 导语:江苏即将迎来极端恶劣天气,江苏省气象局已启动重大气象灾害IV级应急响应。大范围降暴雪蓝色警报,温度暴跌至-12℃左右。...
158
凉山彝族人蹲地吃饭陋习:强制废除的呼声 凉山彝族人蹲地吃饭陋习要求强制废除,网格员直言:太脏了! 大家好,我是你的头条号编辑,今天要和大家聊一聊一个引起广泛争议的话...
92
灵缇犬是禁养犬吗 灵缇犬,也被称为格力犬,是一种起源于中东地区的犬种,以其卓越的速度和敏捷性而闻名。近年来,随着宠物犬的普及,灵缇犬是否禁养的问题引发了广泛关注。本...
203
币圈每日早知道:疯狂星期五 今天5月14号,又到了星期五了,在股市里有个词叫黑色星期五,而在币圈,星期五是疯狂之夜。因为所有的投资市场,周末是不交易的,所以一到周五,短...
74
【小画家】 快来欣赏吧!第三届儿童消防绘画作品展示(二) 一起欣赏孩子的作品吧 小朋友拿起彩笔“画消防” 一起来感受童真与消防碰撞出的火花吧 消防卫士 最不想“火”的人...
79
中国农大是照顾性985?胡说八道! 中国农大照顾性 985?胡说八道。 朋友们好,我是老马。 有人在网络上看到一些视频文章说中国农业大学属于照顾性的 985,个人想说持这种论调的人...
99
针对疫情,科普下!月薪5000买不起系列之“和谐号” 和谐号,即国产高速动车组,通常用来指2007年4月18日起在中国铁路第六次提速调图后开行的CRH动车组列车。CRH为英文缩写,全名...
130
武侠作家萧逸去世 肺癌晚期医治无效辞世 【武侠作家萧逸去世 】当地时间11月19日,美国洛杉矶华文作家协会发讣告称,著名新派武侠、历史小说大家萧逸(Shiao Ching Jen)因肺癌晚期,医...
154
生气还很萌的表情包合集 森气, 要你管, 滚, 有脾气了, 赶快滚吧,把我都烦死了, 当场暴打, 滚你吗啊,傻狗, B话少说,滚, 别烦, 要你寡, 图片来自网络,版权归作者使用...
61
联通卡回收丨联通充值卡可以兑换成人民币吗?联通卡如何变现? 定义 中国联通充值卡,由中国联合网络通信集团有限公司发行,是可以充值全国联通手机话费的卡密形式的充值点卡...
139
广东海洋大学vs广州航海学院 广东海洋大学和广州航海学院,怎么选? 谭老师相信会有很多人会毫不犹豫选择广海。 广东海洋大学 确实,从软科大学排名、学科评估、师资力量以及今...
73
泰国将卡痛叶从毒品中除名,8月24日起自由种植 泰国网报道,据泰媒消息,日前,泰国司法部部长颂萨透露,当局对2021年《毒品法(第8版)》进行了修正,将卡痛叶从毒品名单中除名...
134
盘点三国时期三大著名战役,你可能只知道两个! 三国时期,群雄逐鹿,发生的战役大大小小不计万次。那么,历史上三国的又有那三大著名战役呢? NO. 1赤壁之战 号称举兵百万的曹...
170
南特2-1兰斯,阿布林、穆罕默德破门,卡斯特列托乌龙 在法国足球顶级联赛第20轮的较量中,兰斯坐镇主场迎战南特。比赛中,南特的齐里维拉送出精妙助攻,帮助阿布林成功破门。随...